권순용의 데이터모델링 이야기
데이터 모델링의 주체와 특징 0

by axiom 데이터모델링 [2014.04.01]


데이터 모델링(Data Modeling)은 피연 무엇인가? 데이터 모델 링은 사용자 및 업무에 의해 발생히는 다양한 더ᅵ이터를 체계적으로 관리하는 것을 의미하며, 많은 곳에서 필요로 하고 있는 것이 시실이다.

이와 같은 데이터 모델링은 처음부터 많은 관심을 가 져야만 을바른 모델을 구축할 수 있다. 따라서 이번 시간부터는 데이터 모델링의 주체와 특징을 정확히 이해하는 시간을 기져본다. 또한 메이터 모델링의 순서도 합께 획인해 보자.

모델링의 주체

모델링은 모델러 (Modeler)의 역할(Role)을 가지고 있는 한사 람만을 주체로 하는 것이 아니다. 프로젝트에 관련된 사람 중 데이터와 업무에 관련이 있는 담당자들이 함께 참여해야 성공할 수 있다.

업무를 잘 아는 현업 담당자만 데이터 모델링을 수행하게 되면 데이터 정합성은 보장되더라도 성능이 보장되기는 어렵다. 프로 젝트를 리드하는 모든 사람, 데이터 및 업무와 관련된 사람들이 함께 데이터 모델링에 참여해야만 데이터 정합성 및 성능을 고려 할 수 있다.

  • [그림1] 데이터 모델링의 주체
  • 데이터 모델링의 주체

데이터 모델링의 특징

최적화된 데이터 모델링의 특징은 다음과 같다.

현재 업무에 대한 내용 포함

현재 구축하고자 하는 시스템이 관리해야 될 데이터를 체계적으로 관리해야 하며 해당 데이터 에 의해 현재 업무가 모두 최적으로 적용돼야 한다.

AS-IS에 대한 최적화

현재 업무에 대해 또한 현재의 데이터 정합성 및 성능을 보장할 수 있는 데이터의 관리를 위한 데이터 모델링이 수행돼야 한다.

일관성 있는 데이터 모델링

각 Entity, Attribute의 Naming Rule 및 도메인 설정, 용어 사전의 사용 등을 통해 하나의 데이터 모델링에서 동일한 Attribute의 데이터 형식 및 동일한 이 름이 지정돼야 한다.

TO-BE 업무에 대한 전략/계획 도출

데이터 모델링은 현재 의 업무를 최적으로 수행되게 하는 것은 물론이고 추후에 발생 할 업무에 대한 전략 및 계획도 고려돼야 한다.

데이터 모델링 을 수행함에 있어 가장 어려운 부분이면 잘 수행되지 않는 것이 현실이다. 하지만, 데이터와 업무는 정지돼 있는 것이 아니라 계속 유기적으로 변하기 때문에 TOBE를 고려해야만 한다.

Physical Modeling에 대한 고려

데이터 모델링은 시스 템 구축 시 데이터베이스에 구축되므로 최적화된 Physical Modeling이 수행될 수 있도록 데이터 모델링 시부터 고려돼야 할 것이다.

안정적인 성능

데이터 모델링의 주요 목적은 데이터 정합성과 성능이다. 이와 같이 성능은 데이터 모델링에 의해 좌우되는 경 우도 많다.

물론, SQL 튜닝 (Tuning)을 통해 성능을 향상시킬 수 있지만 성능을 고려한 데이터 모델링을 통해 기본적인 성능 을 보장받을 수 있게 데이터 모델링이 구현돼야 한다.

  • [그림2] 최적화된 데이터 모델링의 특징
  • 최적화된 데이터 모델링의 특징

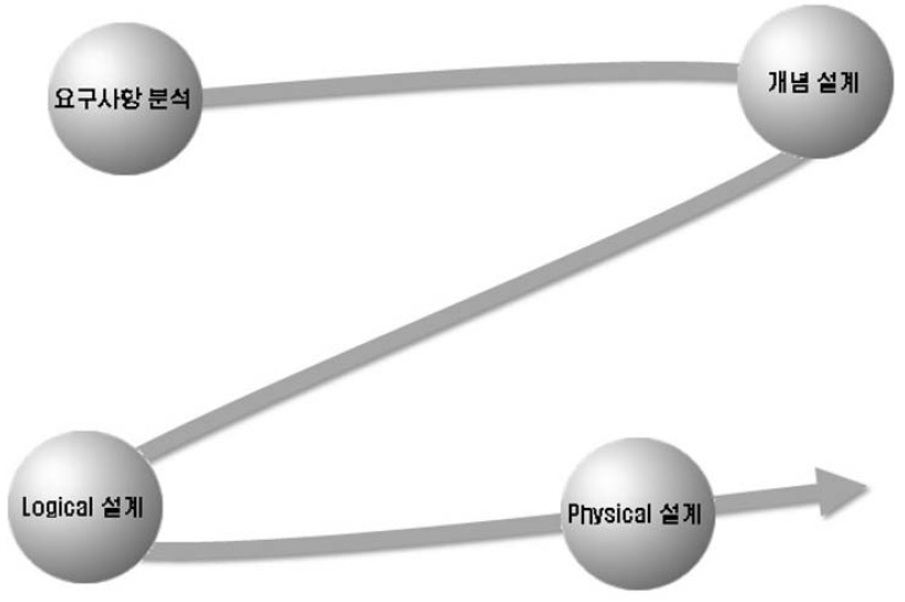
데이터 모델링의 순서

그럼 데이터 모델링에 대한 순서를 확인해 보자.

  • 1. 요구사항 분석 : 현업의 요구사항에 대한 내용을 수집 분석해 개념 설 계에 필요한 정보를 정리한다.
  • 2. 개념 설계 : Entity, Relationship 및 Attribute를 도출한다.
  • 3. Logical 설계 : Normalization 및 Entity 통합을 수행한다.
  • 4. Physical 설계 : 데이터베이스로 구현하기 위해 Entity는 테이블로 Attribute 는 컬럼으로 구현한다.

이와 같은 순서를 통해 모델링을 수행하면 보다 체계적으로 데이터 모델링을 수행할 수 있게 된다.

  • [그림3] 데이터 모델링의 순서
  • 데이터 모델링의 순서

- 강좌 URL : https://www.gurubee.net/lecture/2717

- 구루비 강좌는 개인의 학습용으로만 사용 할 수 있으며, 다른 웹 페이지에 게재할 경우에는 출처를 꼭 밝혀 주시면 고맙겠습니다.~^^

- 구루비 강좌는 서비스 제공을 위한 목적이나, 학원 홍보, 수익을 얻기 위한 용도로 사용 할 수 없습니다.

by 초보 개발자 [2017.07.31 16:17:17]

좋은 글 감사드립니다.

댓글등록
SQL문을 포맷에 맞게(깔끔하게) 등록하려면 code() 버튼을 클릭하여 작성 하시면 됩니다.
로그인 사용자만 댓글을 작성 할 수 있습니다. 로그인, 회원가입